The "Best of Two" Transmitter
|
Use
of these circuits is subject to the laws of your country of residence.
This information is provided for educational purposes and/or authorized usage only. |
___________________________________________________________________
Check out the video at the bottom of the page.
___________________________________________________________________
Evan's comments on this TX
|
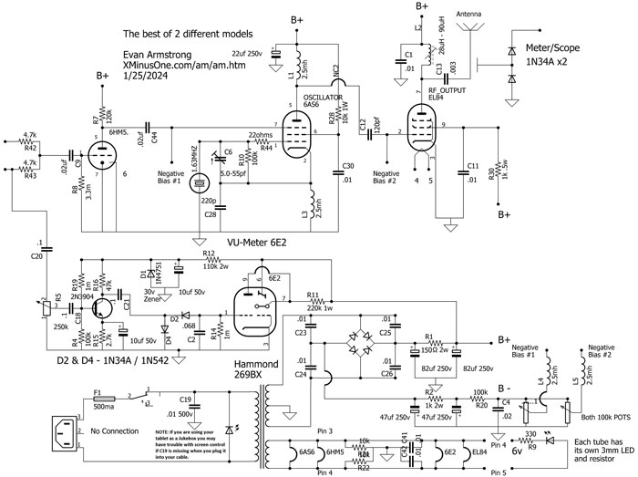
Finally, here is the Best transmitter on my website! This TX brings together the best of the best. This is a powerful little transmitter. It sounds sharp and beautiful. I originally chose to use the 6GY6 pentode as the oscillator. I chose this tube because of it's ability to modulate so well. The oscillator is connected using a variation of the Colpits oscillator. I also brought over the 6E2 tuning eye which I believe adds a little fun to the TX. However, a slightly readjusted oscillator design was suggested to me by Pete McCollum. This oscillator uses a sharp cutoff 6AS6 pentode. It is an improvement over the 6GY6 in a couple of ways with only one disadvantage. First, the 6AS6 filament draws less current, 175ma vs 450ma. Second, if biased properly it's more Linear than the 6GYG. After evaluating the change, it's clearly the better choice. Thus, I updated the schematic shown below. On this TX, I use a 6HM5 triode as an audio input tube. (A 6HQ5 will also work.) This tube has an amplification factor of 80 which is better than many other triodes. Using a triode is simpler than using the 12AT7 as configured in the Goldberg TX. Frankly, other than the secondary input found on the 12AT7, which allows you to decrease the modulation by applying a little feedback, the 6HM5 works just as well. (This Goldberg feature really went unused, though it worked as intended.) On this TX, I've installed a variable
inductor RF output coil (28uH - 90uH) which allows me to match the antenna
impedance. The one I'm using is the Miller
6056 however, I suggest mounting this coil on a small daughter board
so that the legs of the coil are not stressed when it is installed. Optionally,
and the Miller
6039 works just fine.
You will need to use an oscilloscope to adjust this TX appropriately. NOTE: If you cannot find such a variable inductor try using a fixed 68uh RF inductor, and add a 1.9 - 15.7pf variable capicitor on the antenna side for peaking the output. The results will be just fine at the design frequency of 1.63mhz. (rfpart.com - 187-0109-005 Vertical PC Mount Capacitor, variable, T9-5, 1.9 - 15.7pf, EF Johnson) You will notice that the Goldberg power supply has been used here, though it has been simplified. It's still a split bi-polar power supply, but I removed the various power supply stages you see on my previous prints. On this TX I use the negative voltage to provide negative bias to the grid of the RF Output tube. The transformer used is the Hammond 269BX. The measured voltage at the plate of the EL84 = 160v. I also moved the two transmission tubes to the same side of the box, and tightened up the tuning lineup. It's now down the right side, when looking at the TX from the bottom. Comments regarding this transmitter: This transmitter will be the one I'll now be using from sunup to sundown.This TX modulates significantly better, and this really makes for a more pleasant listening experience. Final Comments regarding the transmitters found on my website: Well as you step through my various TX pages you can see the evolution I've gone through to build the best quality, low power, AM, tube type transmitter. I think I've finally..... pretty nearly, achieved it. It's been fun and exciting to research this material and to build a number of different TX's. I've attempted to bring the value of my research to you so you do not have to burn as much time as I have in your attempt to build the same. My advice to you - HAVE FUN - and build your own TX, however do not omit the small stuff, thinking "well this won't make any real difference so I'll leave it out". In the end it all adds up, either for good or bad! |
___________________________________________________________________
Click on the image below for a larger schematic.
___________________________________________________________________
For a closer look at the tuning eye circuit.

The schematic above always show the latest updates. Click on it for a full view.
The pictures below may not show every update.
Click on any image below for a larger picture.
The ribbon cable you see goes to the LED's installed in the tube sockets.
All on a single 6" X 8" top!
![]() |
___________________________________________________________________
To answer your FAQ's
Probe set on x10
![]() |
![]() |
![]() |
![]() |
___________________________________________________________________
|
FAQ - Why have I not built a TX with a variable capacitor so it can be tuned to the frequency you desire? Well first, because those TX's are not as sharp as a crystal controlled TX. I own one that was professionally built and though it's a good one, there's really no comparison between the two from a tuning and audio quality perspective. Also, the variable capacitor tuned TX's cannot go much above 1450kc, give or take a bit. This TX uses the crystal suggested by Fred Nachbaur which is set for 1630kc. This gets the TX well above the noise found on the middle of the AM dial. There's a pretty dramatic difference moving from 1000kc to 1630kc. NOTE: Some 1940 cheaper radio's only dialed up to 1500kc. The nicer ones went to 1700kc - 1800kc. Compare a Philco 42-321 vs. the Philco 42-322. |
__________________________________________________________________
This is what the TX sounds like while listening to a 1938 Air Castle radio - with a 12" speaker.