"One Linear Transmitter"
|
Use
of these circuits is subject to the laws of your country of residence.
This information is provided for educational purposes and/or authorized usage only. |
__________________________________________________________________
|
This TX is a modified version of |
To see this same TX with
a - Tuning Eye - click here!
__________________________________________________________________
Evan's comments on the original design
|
First - Bob's one tube transmitter is one of the finest I've come across. It's a controlled carrier transmitter which helps prevent over-modulation and under-modulation. It's amazingly linear and now, with the addition of the RF output stage shown below, it's a bit more powerful. Keeping a tube type TX linear is the challenge and of course the more linear the more true to the original the broadcast will be. Bob's done something special here. Now, if you are a 'newby' to this site and you are thinking about building your first transmitter from a print found here, I'd recommend you build this one. It's easier to build than some. It only has two vacuum tubes (I chose to use a 1mhz glass crystal from the Ukraine so it looks like 3 tubes) and yet the quality of the audio is impressive, just as Bob mentions on his site. http://electronbunker.ca/eb/AM_StereoXMTR.html How does the 'Goldberg' transmitter compare to this TX? Well, the Goldberg modulates better but is not quite as linear. Keeping a vacuum tube linear seems to limit it's output level, thus the lower modulation. So, I feel that the increased power output of the Goldberg makes easier to listen to. However, its always interesting to compare different models. Modifications:
Please also see my "Lessons Learned" at the bottom of this page.
|
__________________________________________________________________
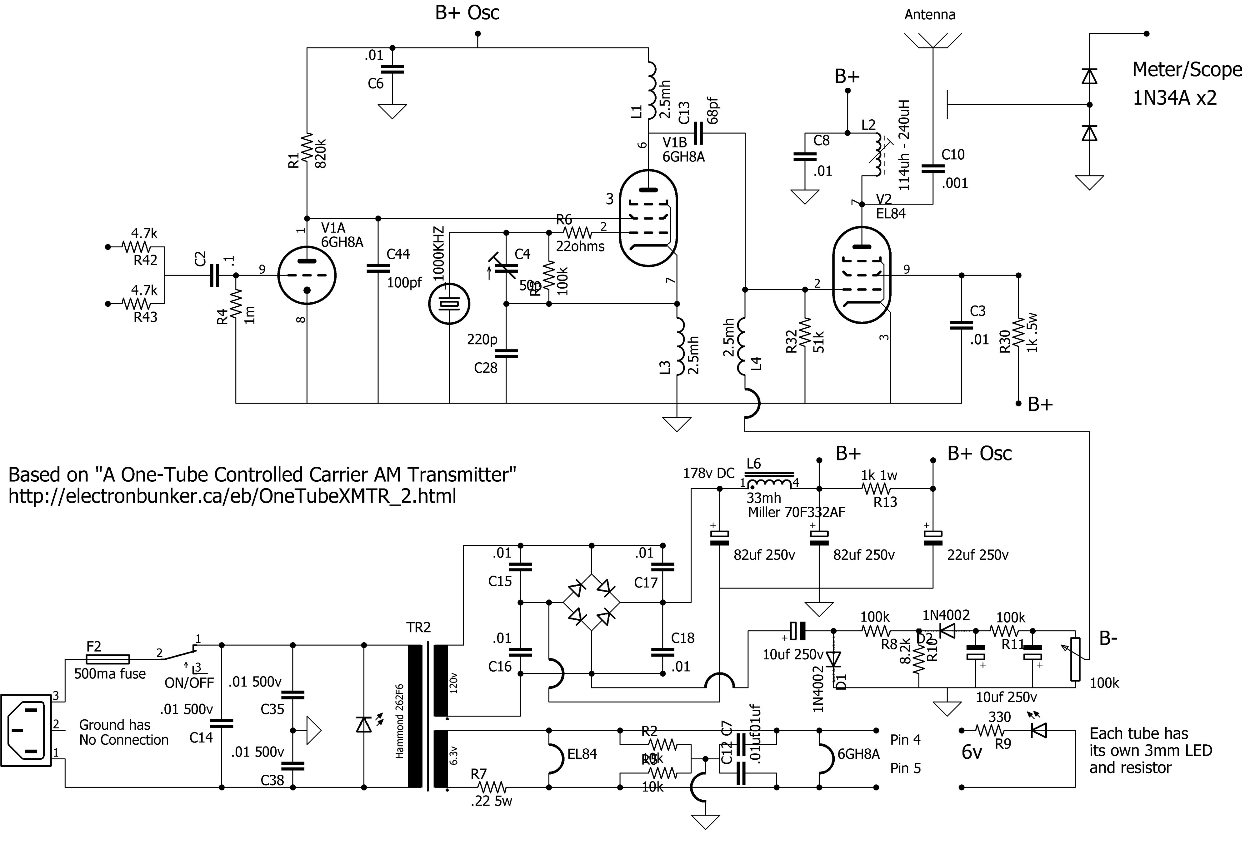
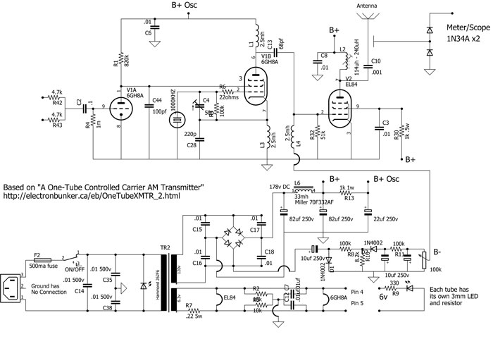
Click on the image below for a larger schematic.
__________________________________________________________________
The schematic above always show the latest updates. Click on it for a full view.
The pictures below may not show every update.
Click on any image below for a larger picture.
The ribbon cable you see goes to the LED's installed in the tube sockets.
All on a single 5" X 7" top!
![]() |
__________________________________________________________________
To answer your FAQ's
![]() |
![]() |
![]() |
![]() |
|
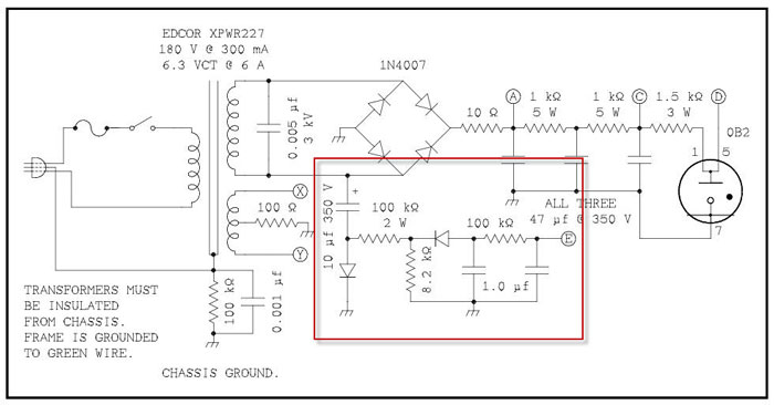
Lessons learned! http://www.angelfire.com/electronic/funwithtubes/Com_Rcvr-E.html If you have a transformer that is not center tapped try the E section of the circuit below to obtain some negative bias voltage. Point E is the negative bias supply .
Are Your Capacitors Installed Backwards? https://www.youtube.com/watch?v=BnR_DLd1PDI
|
__________________________________________________________________
1942 Philco Radio - Model 42PT-7
