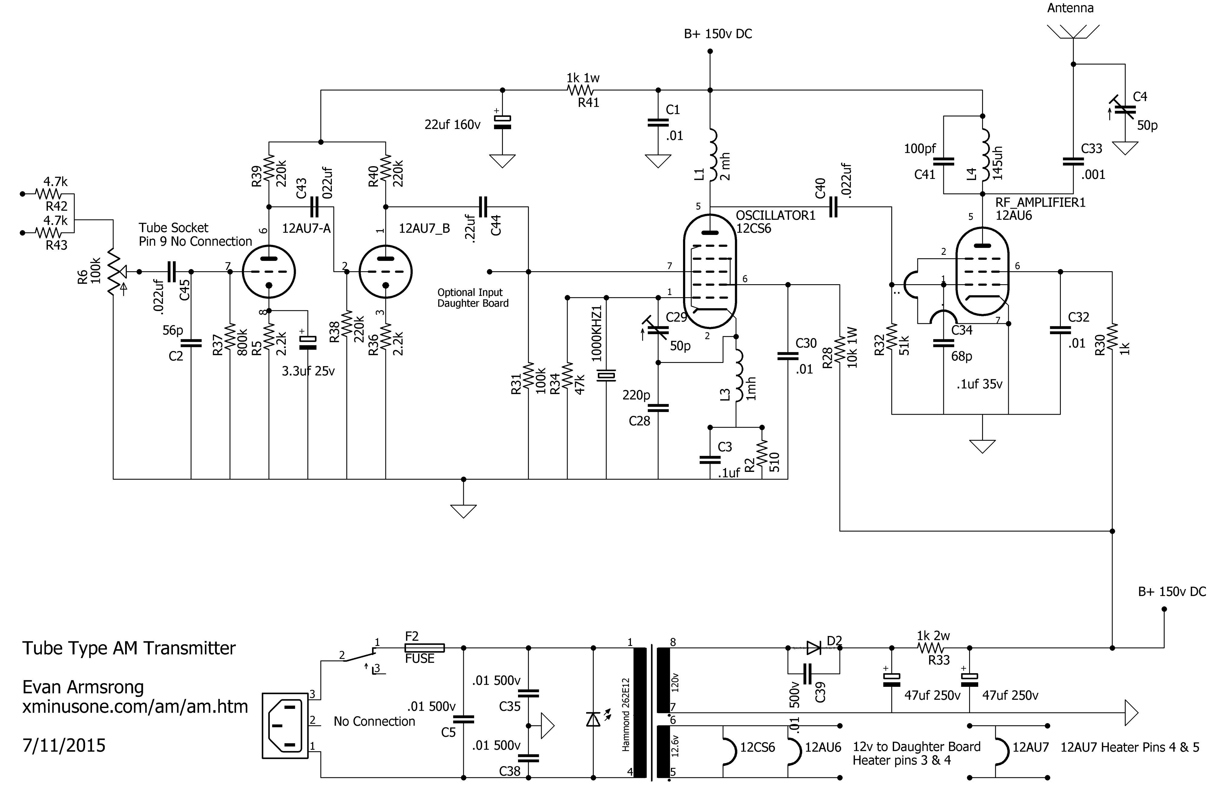
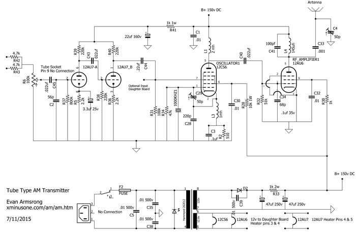
The Three Tube Transmitter
|
Use
of these circuits is subject to the laws of your country of residence. |
___________________________________________________________
My fourth Transmitter
|
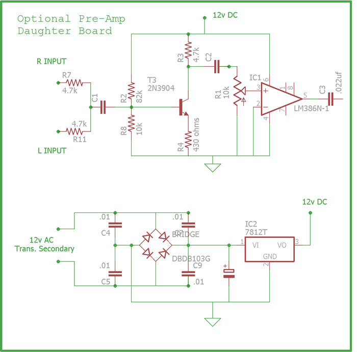
Schematic of the optional daughter-board

|
This transmitter is sounding real good. NOTE: The
posted schematic is always the most up-to-date version. The pictures below
might not reflect the latest schematic in every detail. |
Click on any image below for a larger image.