The Two Tube Transmitter
|
Use
of these circuits is subject to the laws of your country of residence. |
___________________________________________________________
My third transmitter
|
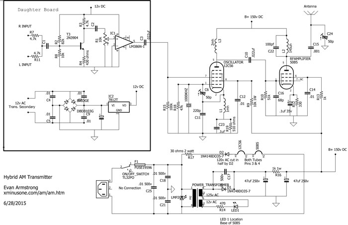
This design leaves behind the AES transmitter and moves forward using a shielded 12CS6 Crystal Controlled Oscillator, and a 50B5 RF Amplifier tube. The RF output coil is a 3 lug RF Oscillator coil 145 uh inductance. (Middle lug goes unused.) The original AES supplied power transformer (Hammond 262A12) is now no longer able to deliver the necessary current needed from the HV secondary. The new current draw is about 35ma. Slightly more than double the 15ma provided by the AES Hammond 262A12. In retrospect the Hammond 262E12 should have been used! However, the real issue involves lighting the filaments of a 50B5 and 12CS6 tube. (A 35B5 can be used instead of a 50B5, simply adjust your filament voltage resistor accordingly.) The easiest way
to light each tube involved a 'half wave' trick. Taking the voltage
directly off the power line and using a single diode to rectify it (no
filter capacitor of course), this cuts the voltage in half, thus 120v
becomes 60v. It puts the half-wave cycle across each filament. When
using this trick, you must choose tubes that have the same filiment
current draw. In this case each tube draws .15 amps to light the filiment.
This fact eliminates the use of many tubes. |
Click on the image below for a larger schematic.

Yes, I once again place a green LED in the 50B5 tube socket.




