|
"One Linear
Transmitter" Adding a visual VU-Meter. |
|
Use
of these circuits is subject to the laws of your country of residence.
This information is provided for educational purposes and/or authorized usage only. |
__________________________________________________________________
Check out the video at the bottom of the page.
__________________________________________________________________
Evan's comments on this TX
|
First: For my comments regarding the "One Linear Transmitter", which forms the basis for this TX, please see: http://premierscribe.net/am/power/power.htm Modifications made during this revisit:
Adding a visual VU-Meter adds a pretty cool look! Please also see my "Lessons Learned" at the bottom of this page.
|
__________________________________________________________________
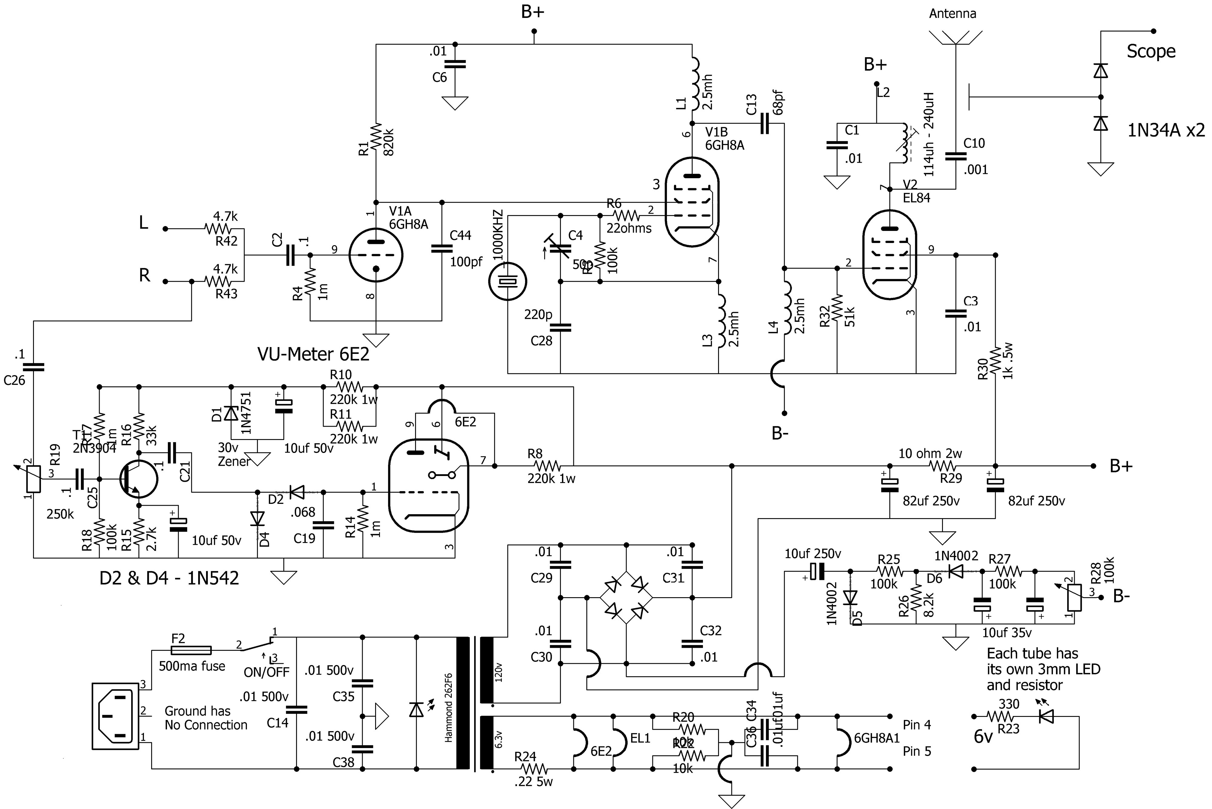
Click on the image below for a larger schematic.
__________________________________________________________________
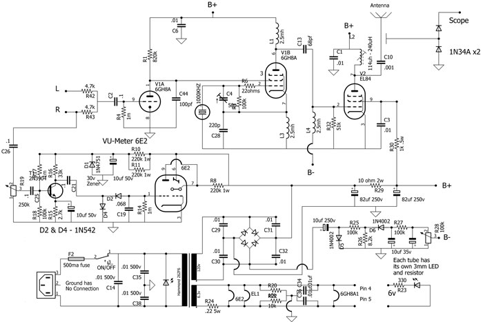
For a closer look at the tuning eye circuit.

__________________________________________________________________
The schematic above always show the latest updates. Click on it for a full view.
The pictures below may not show every update.
Click on any image below for a larger picture.
The ribbon cable you see goes to the LED's installed in the tube sockets.
All on a single 6" X 8" top!
__________________________________________________________________
To answer your FAQ's
![]() |
![]() |
![]() |
![]() |
|
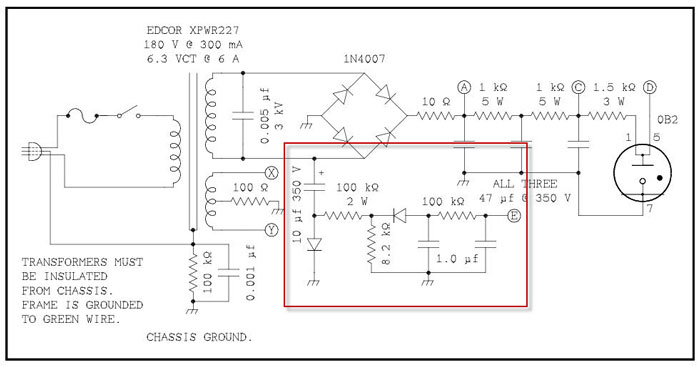
Lessons learned! http://www.angelfire.com/electronic/funwithtubes/Com_Rcvr-E.html If you have a transformer that is not center tapped try the E section of the circuit below to obtain some negative bias voltage. Point E is the negative bias supply .
Are Your Capacitors Installed Backwards? https://www.youtube.com/watch?v=BnR_DLd1PDI
|
__________________________________________________________________
This is what the TX sounds like while listening to a 1938 Air Castle radio - with a 12" speaker.